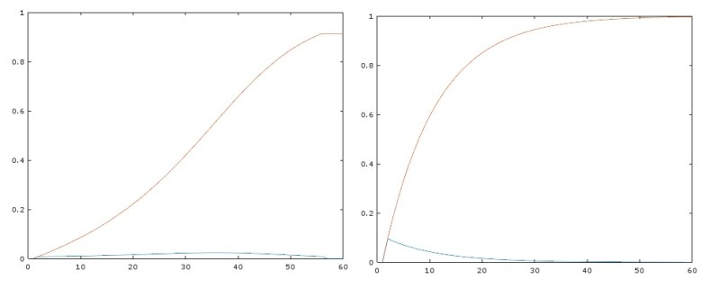
Results from discrete probability analysis of the fake job numbers conspiracy forwarded during the 2012 US Presidential election. On the left, requirement of two leakers, on the right requirement of one leaker.
Probability using a discrete function
Jan 22
Posted on January 22, 2017. Bookmark the permalink. Leave a comment.

Leave a comment
Comments 0